Diagram Database

Posted by on 2020-12-29

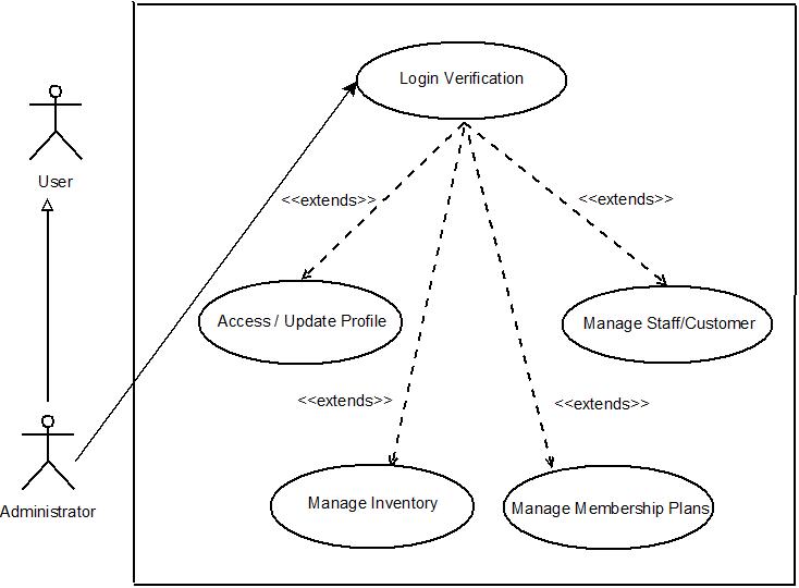
Use Case Diagram For Health Club

KOMPETENCJECYFROWE.VILOGDANSK.EU

Use Case Diagram For Health Club

  • Health Club
  • Date : December 29, 2020
  • Downloaded : 7497 times

Use Case Diagram For Health Club Whats New

Case Diagram For

Downloads Use Case Diagram For Health Club case vac wiring diagram for 6 volt parts diagram for case jx65 case diagram for atm case diagram for hospital management system

  • Uml - Use Case Diagram For Club Membership

  • Health Club Floor Plan

  • Health Club Management System Use Case Representation

  • Deliverables Page Of Capstone Team 1

  • Health Club Entity Relationship Diagram

  • Business Information Systems Analysis

  • Partial Use Case Diagram Of A Book Club System With

  • Health Care Appointment System Use Case Diagram

  • Ebay Use Case Diagram

  • 37 Best Use Case Diagram Templates Images On Pinterest

  • Use Case Diagram Of Medical And Care Services

  • Casestudy Brasilian National Healthcare System

  • I Need Help With This Activity Diagram For An Info

  • Online Fitness Gym Project Presentation

  • Scaling Agile For Larger Electronic Health Record Based

  • Health Club Floor Plan

  • Use Cases

  • Health Care Management System

  • Use Case Diagram Saas E

  • Class Example

  • Use Case Diagram Of Health Care App

  • Pmr Droid

  • Syafi U0026 39 I Oktavian U0026 39 S Blog

  • A Hospital Management System Is Another Complex Scenario

  • Use Case Diagrams A Pm U0026 39 S View

  • Gym Fittness Online System

  • Uml Use

  • Unified Modeling Language October 2012

  • Gym Management System Use Case Diagram

  • Fitness Center Management System Class Diagram

  • Towards A Virtual Electronic Healthcare Record The

  • Level 1 Dfd

  • Modeling With Nickname

  • Integrating Health And Social Care Dorset Case Study

  • Fitness Center Floor Plan

  • Hospital Management U2013 Top Level Use Cases

  • Flow Chart Of Case Enrollment From The National Health

  • Gambaran Interaksi Mental Health Care Patient Management

  • Uml Diagram For Hospital Management System

  • Fitness Center Management System Dataflow Diagram Dfd

  • Uml Use Case Diagram Of A Simplified Surgical Care Service

  • Floreth U0026 39 S Blog 2016

  • Use Case Diagram For Our Patient Monitoring System

  • Using Agile In Clinical Decision Support Development

  • Fitness Center Floor Plan

  • Model - Questions About Uml Use Case Diagrams

  • Systems Analysis And Design For Post Treatment Healthcare App

  • Hospital Management System Diagrams Usecase Dfd0 1 2 Er

  • Remowz

  • Case Management Diagram

  • 6 Use Case Fitness Tracker Application

  • Patent Us8326648

Copyright © 2020 - KOMPETENCJECYFROWE.VILOGDANSK.EU


1937 Comments