Diagram Database

Posted by on 2020-12-29

Uml Diagram For Restaurant Management System

KOMPETENCJECYFROWE.VILOGDANSK.EU

Uml Diagram For Restaurant Management System

  • Management System
  • Date : December 29, 2020
  • Downloaded : 6620 times

Uml Diagram For Restaurant Management System Whats New

Diagram For Restaurant

Downloads Uml Diagram For Restaurant Management System er diagram for restaurant database er diagram for restaurant management er diagram for restaurant management system activity diagram for restaurant use case diagram for restaurant sequence diagram for restaurant reservation activity diagram for restaurant bill bubble diagram for restaurant diagram for restringing rv shade

  • Restaurant Management System Class Diagram Uml

  • Er Diagram For Restaurant Management System Is A Visual

  • Class Diagram For Restaurant Management With System Status

  • Er Diagram Templates To Get Started Fast

  • Image Result For Activity Diagram For Restaurant

  • Er Diagram Templates To Get Started Fast

  • Techmight Solutions Class Diagram For Restaurant Order

  • Restaurant Management System In Php U2013 1000 Projects

  • Er Diagram For Restaurant Management System

  • Entity Relationship Diagram Tool With Real

  • 33 Schema Diagram Mysql Work Bench Restaurant Management

  • Jacobson Use Cases Diagram

  • 32 Erd Entity Relationship Diagram Restaurant Management

  • 26 Awesome Create Database Schema Diagram Ideas

  • Restaurent Management System

  • Ashoksembeti U0026 39 S Blog

  • Restaurent Management System

  • About The Senior Project Web

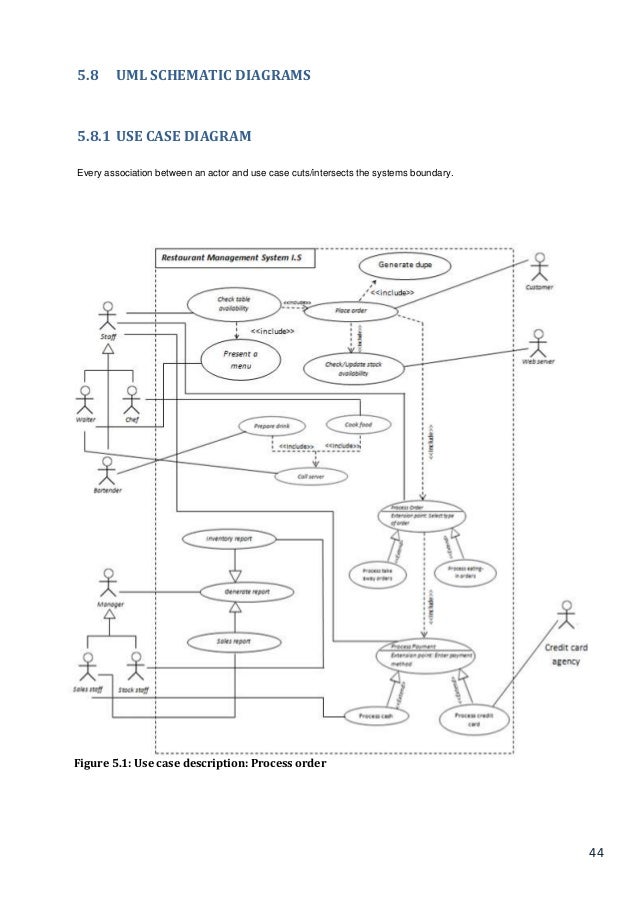
  • Use Case Diagram For Restaurant System

  • Use Case Diagram For Restaurant System

  • Darshan Sem4 140703 Ooad 2014 Diagrams

  • Er Diagram Restaurant Management System

  • Solved A Relational Schema For Lambs

  • Uml Restaurant Group 1

  • Use Case Diagram Template Of Restaurant Order System With

  • Sysml Solution

  • Restaurant Management System Project Report

  • September

  • Class Diagram

  • Data Flow 2

  • Food Ordering Uml Diagrams For Online Food Ordering System

  • Entity Relationship Diagram For Minimal Database Of

  • Hotel Management System Uml Diagrams

  • Hotel Management System Uml Diagrams

  • Er Diagram Templates To Get Started Fast

  • Er Diagram Restaurant Management System

  • Online Food Ordering Class Diagram For Online Food

  • Restaurent Management System

  • Uml Restaurant Group 1

  • Level 2 Data Flow Diagram Example

  • Itx3999

  • Restaurant Management Presentation

  • Class Diagram For Online Food Ordering System Free Dfd

Copyright © 2020 - KOMPETENCJECYFROWE.VILOGDANSK.EU


1937 Comments