Diagram Database

Posted by on 2020-12-30

See Wiring Diagram Of True Rms Circuit

KOMPETENCJECYFROWE.VILOGDANSK.EU

See Wiring Diagram Of True Rms Circuit

  • Rms Circuit
  • Date : December 30, 2020
  • Downloaded : 6923 times

See Wiring Diagram Of True Rms Circuit Whats New

Wiring Diagram Of True

Downloads See Wiring Diagram Of True Rms Circuit wiring diagram for true t-19f wiring diagram for true twt-48 wiring diagram for trucks wiring diagram of trailer wiring diagram for truck plug wiring diagram of trailer lights wiring diagram for truck tail light wiring diagram for truck to trailer wiring diagram for truck trailer plug wiring diagram of trailer lights and brakes wiring diagram of three way switch wiring diagram for traeger grill wiring diagram for traeger controller wiring diagram for treadmill motor control wiring diagram of three phase motor

  • Circuit Diagram Knowledge True Rms Converter Circuit

  • True Rms Converter U2013 Circuit Wiring Diagrams

  • Circuit Diagram Of The Voltage

  • True Rms Converter U2013 Circuit Wiring Diagrams

  • Autoranging True Rms

  • 500 Circuits True Rms Detector Circuit

  • Circuit U0026 39 S Rms Output Is Linearly Proportional To

  • True Rms Converter Under Repository-circuits

  • True

  • Simple Circuit Diagram U2013 Page 4 U2013 Circuit Wiring Diagrams

  • 2 10v P P True Rms T0 600 Khz

  • Rms Dc Converter Circuit For Measuring Ac Voltage In

  • True Rms-to-dc Adapter - Basic Circuit

  • 20 Watts Rms Amplifier Using Tda2004 U2013 Circuit Wiring Diagrams

  • Simple Circuit Measures Rms Value Of Ac Power Line

  • Rms Reading Voltmeter

  • True Rms Responding Voltmeter

  • Sensor Circuit Sensors Detectors Circuits Next Gr

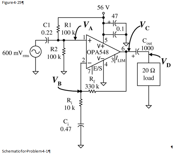
  • Solved For The Circuit In Figure 4

  • Rms Power Measurement Circuit

  • Rms

  • Rms To Dc - Basic Circuit - Circuit Diagram

  • 300w Rms Stereo Power Amplifier Tda7294 Schematic Part

  • Simple Circuit Measures The Rms Value Of An Ac Power Line

  • Pin On Electronic Circuit Diagrams

  • Ltc1966 Ac Current Measurement Circuit Collection

  • Single

  • Evaluation Board For Ad8436 True Rms

  • Monitoring Signal Voltage Power Rms

  • Fresh Start Dc Rms Vs Ac Rms

  • The Ac Volt

  • The Ac Volt

  • 2018 0 5v 0 10v Rms To Dc Converter Rms To Voltage

  • A True Rms Multimeter And A Circuit Diagram Stock Photo

  • Fluke 376 True Dc Clamp Meter With Iflex U2122

  • Ac Circuits Determine The Rms Current In The Inductor In

  • True Rms Voltmeter

  • An012

  • Microcontroller

  • Scematic Diagram Panel Legend Stagemaster Amp Circuit

  • Tda7293 100w Rms Amplifier Schematic Circuit Diagram

  • Monolithic True Rms Power Measurement System Ad8362 Input

  • Design

  • True Rms Rf Power Measurement System Composed Of A

  • 400 Watt Rms Amp Circuit

  • Rf Power Control System Composed Of A Monolithic True Rms

  • True Rms Ic U2013 Lichtschalter Beschriftung

  • Rms Dc Converter Circuit Composed Of Ad736

  • Rms Diagrams At The Moment Of The Short Circuit During

  • 500w Rms Power Amplifier Based Mosfet

Copyright © 2020 - KOMPETENCJECYFROWE.VILOGDANSK.EU


1937 Comments