Diagram Database

Posted by on 2020-12-29

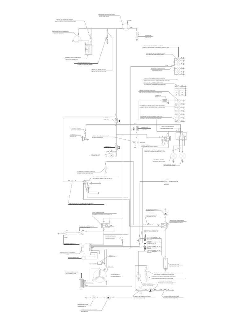
Scooters Piaggio Fly 150 Wiring Diagram Schematic

KOMPETENCJECYFROWE.VILOGDANSK.EU

Scooters Piaggio Fly 150 Wiring Diagram Schematic

  • Diagram Schematic
  • Date : December 29, 2020
  • Downloaded : 5963 times

Scooters Piaggio Fly 150 Wiring Diagram Schematic Whats New

Piaggio Fly 150 Wiring

Downloads Scooters Piaggio Fly 150 Wiring Diagram Schematic

  • Scooter Piaggio Fly 150 Wiring Diagram Schematic

  • Scooter Piaggio Fly 150 Wiring Diagram Schematic

  • Scooter Piaggio Fly 150 Wiring Diagram Schematic

  • Wiring Diagram Vespa Excel 150

  • Modern Vespa Piaggio May Have Designed Audible Turn

  • Modern Vespa Fly 50

  • Piaggio Fly 50 125 150 - Service Manual

  • 150cc Scooter Engine Diagram

  • U039d U03c4 U03af U03b6 U03b5 U03c2

  • Piaggio Liberty 50 2t Wiring Diagram

  • Modern Vespa 1974 Vespa Super 150 Wiring Help American

  • Modern Vespa 150 Super Rebuild

  • Temi Per 2005 Vespa Lx 50 Specs Boccolo Avviamento Fly

  • Piaggio Fly 50 125 150 - Service Manual

  • Based On How To Restore And Maintain Your Vespa Motor

  • Piaggio Typhoon 50

  • Index Of Manuals Circuits

  • Modern Vespa Lx50 Indicators Problem

  • Modern Vespa 74 Rally200

  • Piaggio Liberty 50 2t Wiring Diagram

  • Modern Vespa Vespa Stator Wiring Blues

  • Modern Vespa Vespa Et4 125 Leader

  • Piaggio Fly 125 150 4t Scooter Service Repair By

  • Wiring Diagram Vespa 50 Special

  • Piaggio Liberty 50 125 150 200

  • Piaggio Fly 50 125 150 - Service Manual

  • Vespa Electrical U00ab Myrons Mopeds

  • Trouble Starting Piaggio Hexagon Lxt 180 Ignition System

  • Piaggio Fly 125 150 4t Service Repair Workshop Manual

  • 56 Vespa Scooter Wiring Schematic

  • 56 Vespa Scooter Wiring Schematic

  • 56 Vespa Scooter Wiring Schematic

  • Modern Vespa Secondary Air Filter On Gt200

  • Piaggio Fly 150 Usa Service Repair Manual

  • Piaggio Fly 125 Ie

  • Piaggio Vespa Px-150 Service Repair Manual By Hong Lii

  • Aprilia Sr 125-150 Cdi Wiring

  • Modern Vespa Et4 Manual Diagram Mechanical Question

  • Vespa Electrical U00ab Myrons Mopeds

  • Piaggio Liberty 50 125 150 200

  • Vespa Wiring Diagrams

  • Accident Lawyers Info 2006 Vespa Lx 50 Hys Scooter

  • Piaggio Fly 125 150 4t Service Repair Manual Download

  • Vespa Electrical U00ab Myrons Mopeds

  • 56 Vespa Scooter Wiring Schematic

  • Piaggio Fly 125 150 4t Scooter Service U0026 Repair Manual

  • Vespa Lx 125 Wiring Diagram

  • Motor

  • Index Of Manuals Circuits

  • Vespa Ciao Wiring Diagram

  • 56 Vespa Scooter Wiring Schematic

  • Motos Clasicas Jj Esquemas El U00c9ctricos

  • 56 Vespa Scooter Wiring Schematic

  • Piaggio Bv250 Electrical Diagram Usa

  • Vespa Wiring Diagrams

  • Piaggio Fly 125 150 4t Service Repair Manual

  • Af1 Racing Aprilia

Copyright © 2020 - KOMPETENCJECYFROWE.VILOGDANSK.EU


1937 Comments