Diagram Database

Posted by on 2020-12-30

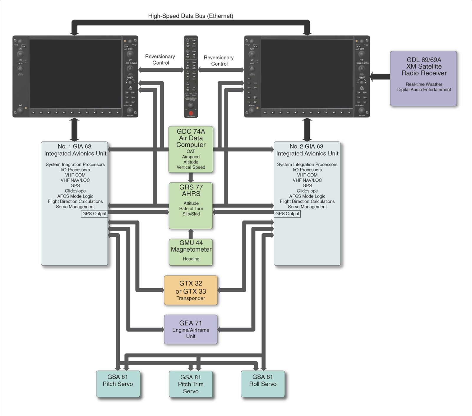
Piper Pitot Static Port Diagram

KOMPETENCJECYFROWE.VILOGDANSK.EU

Piper Pitot Static Port Diagram

  • Port Diagram
  • Date : December 30, 2020
  • Downloaded : 7391 times

Piper Pitot Static Port Diagram Whats New

Pitot Static

Downloads Piper Pitot Static Port Diagram pitot static system errors pitot static blockage chart pitot static blockage pitot static box pitot static blocked pitot static systems pitot static ata pitot static far pitot static sim pitot static mast pitot static wiki pitot static guys pitot static hose pitot static icing pitot static port pitot static test pitot static tools pitot static tube pitot static system c172 pitot static system phak pitot static system quiz

  • Pitot

  • How It Works Pitot-static System

  • 15 Pitot

  • Pitot Tube Yaw And Static Port Tubing Schematic

  • Flight Instruments Static System Of A

  • Pitot Static Aoa Line Routing

  • The Principle Of The Multiport Averaging Pitot Tube 15

  • Aerospaceweb Org

  • Pitot Static Tube Diagram

  • Pitot Static System Visual Check

  • Where Is The Pitot Static Drain Located On A Piper Pa

  • Pressure Instruments Part Two

  • Pitot Tube Flow Measurement Principle And Equation

  • Instrument Elektrik Dan Radio Pesawat Terbang Pitot

  • Avionics

  • Geometric Profile Of The Original Pitot Tube

  • How Do Aircraft Measure Their Altitude Above The Ground

  • Pitot Tube Flow Measurement Principle And Equation

  • Kr2pilot Pitot Prandtl Tube

  • Aerodynamics For Students

  • Mount Washington Observatory

  • Effect Of Aoa2 Interface And Rc3 Profile On Pitot Tube

  • Pablo D U00edaz Seagull Twrman

  • Ce 319f Lab 4

  • The Lisst

  • Ir Progress Check 1 Instrument Approach Procedures Radar

  • Color Online Lams Installation For The Ncar Gv The

  • Basic Flight Instruments Explained The U201csix Pack

  • Pitot Static System Installation

  • Airbus Crash Can A Triple

  • Flight Instruments Pitot-static System

  • Basic Flight Instruments Explained The U201csix Pack

  • 13 4 2 Static Port

  • 13 4 2 Static Port

  • Representative Mesh In The Vicinity Of Pitot Tube

  • Elliptical Pitot Tube For Water Flow Measurement

  • Aerodynamics For Students

  • Elliptical Pitot Tube For Water Flow Measurement

  • Elliptical Pitot Tube For Water Flow Measurement

  • Ir Progress Check 1 Instrument Approach Procedures Radar

  • Basic Flight Instruments Explained The U201csix Pack

  • Supersonic Cp Variation Near The Compensation Region Of

  • Elliptical Pitot Tube For Water Flow Measurement

  • How Does An Airspeed Indicator Work

  • Flight Instruments

  • Head In The Clouds Feet On The Ground Understanding My

  • C172 Alternate Static Source Errors Flying

  • Mclaren Applied Technologies

  • Volu

  • Elliptical Pitot Tube For Water Flow Measurement

  • Subsonic Cp Variation Near The Compensation Region Of The

Copyright © 2020 - KOMPETENCJECYFROWE.VILOGDANSK.EU


1937 Comments