Diagram Database

Posted by on 2020-12-30

Open Circuit Detection Wiring Diagram 1 Youtube

KOMPETENCJECYFROWE.VILOGDANSK.EU

Open Circuit Detection Wiring Diagram 1 Youtube

  • 1 Youtube
  • Date : December 30, 2020
  • Downloaded : 7292 times

Open Circuit Detection Wiring Diagram 1 Youtube Whats New

Circuit Detection Wiring Diagram

Downloads Open Circuit Detection Wiring Diagram 1 Youtube

  • Quick Concept Schematic Of Simple Alarm Circuit Basics

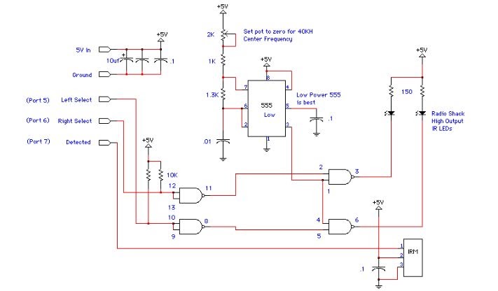
  • Infrared Proximity Sensor Circuit Diagram

  • Ir Motion Detector Proximity Sensor Circuit Diagram 1

  • How To Wire Circuits From Schematics

  • Tube Light Circuit Wiring Diagram

  • Ignition Coil - Circuit Confusion - Youtube

  • Ir Sensors Infrared Leds To Make An Object

  • What Kind Of Switch To Operate And Bypass Motion Sensor

  • How Work Proximity Sensor Control Circuit

  • Detector Components U0026 Infrared Motion Work

  • One Khz Synchronous Detector Circuit

  • Heat Sensor Circuit U2013 Circuit Wiring Diagrams

  • Remote Alarm For Smoke Detector U2013 Circuit Wiring Diagrams

  • Proximity Detector Based 555 Ir Circuit Diagram Schematic

  • Simple Ac Line Voltage Announcer Circuit Diagram

  • Proximity Gp2y0a21yk Distance Sensor With Arduino

  • A Schematic Diagram Of The Differential Oxygen Sensor Od

  • Simple One

  • Rain Detector Electronic Circuit Diagram 62613

  • 60 Inspirational 1999 Mercedes Ml430 Wiring Diagram Pics

  • P0420 Oxygen Sensor Simulator Hack 7 Steps

  • Automatic Staircase Light Using Pir Sensor U2013 Circuit

  • Breathalyzer Circuit Using 8051 U2013 Circuit Wiring Diagrams

  • Basic Circuitry Of Metal Detection Part Ii 62931

  • How To Interface Ultrasonic Sensor With Arduino Code

  • Tiny Dew Sensor Circuit Diagram 62233

  • Led As A Light Detector Circuit

  • Light Activated Switch Circuit Using Ldr Sensor

  • Light Sensor Switch Circuit

  • 32 Engine Coolant Temperature Sensor Circuit Diagram

  • Tiny Dew Sensor Circuit Diagram 62233

  • Mass Air Flow Sensor U2013 Circuit Wiring Diagrams

  • Mass Air Flow Sensor U2013 Circuit Wiring Diagrams

  • Smoke Detection Circuit Diagram

  • Where Can I Get The Schematic For A 2001 Nissan Sentra I

  • Ldr Circuit Diagram

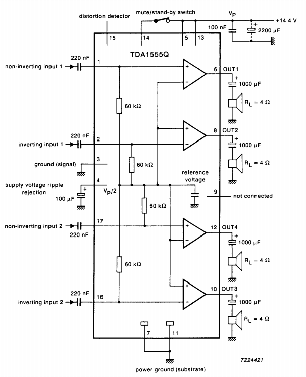
  • 4 X 11 W Single Ended Or 2 X 22 W Power Amplifier With

  • How To Make Invisible Broken Wire Detector Circuit

  • Build Your Own Metal Detector With An Arduino

  • Single Phase Submersible Pump Starter Wiring Diagram

  • Pir Motion Sensor Circuit For Human Detection And Lighting

  • 3 Wire Pressure Transducer Wiring Diagram Sample

  • Temperature Sensor With Single

  • Rain Detector Electronic Circuit Diagram 62613

  • Installing A Occupancy Sensor Switch For A Bath Exhaust Fan

  • Mwcefl U2013 Microwave Presence Detection

  • Fire

  • Op

  • Wiring U0026 Diagram Info Light Detector Circuit

  • Thebackshed Com

  • Wiring Up A Pir Light Electronics For Dummies

  • Repair Guides

  • Electrical Design And Drawing

  • Overheat Detector Alarm Switch U2013 Circuit Wiring Diagrams

  • Toyota Throttle Position Sensor

Copyright © 2020 - KOMPETENCJECYFROWE.VILOGDANSK.EU


1937 Comments