Diagram Database

Posted by on 2020-12-30

Ips E Pr 170 Process Flow Diagram

KOMPETENCJECYFROWE.VILOGDANSK.EU

Ips E Pr 170 Process Flow Diagram

  • Flow Diagram
  • Date : December 30, 2020
  • Downloaded : 6042 times

Ips E Pr 170 Process Flow Diagram Whats New

E Pr 170 Process

Downloads Ips E Pr 170 Process Flow Diagram

  • Typical Flow Diagram For The Epr Procedure

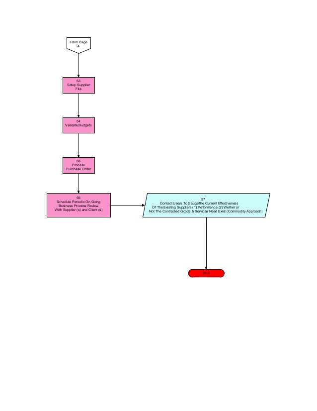
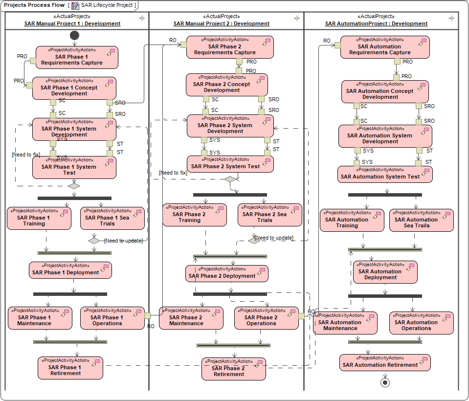
  • Projects Processes

  • 02 Chapter02 P U0026ids And Symbols Split Animations

  • I Am An Engineer Sulfuric Acid Plant In Pt Petrokimia Gresik

  • Eac Etc Process Flow Diagram For System Description Draft

  • Class Diagram For Online Food Ordering System Expenditure

  • Npr 1600 1

  • Flow Diagram Flowchart Client U2013server Model Computer

  • Process Flowchart For Subcontract Selection And Management

  • Stage 1 Final Stage Update Create Other Project

  • Pin By Tedi Stefanova On Service Design

  • An Event

  • Flow Chart Of The Operating Theatre Process

  • Ep09 U2013 Facilities Names Policies And Procedures

  • Sustainability

  • Diagram And Flowchart For Information System Design For

  • Schematics Of Fabrication Process Flow Of Transfer Length

  • Flow Chart Illustrating Patient Enrollment Process Agc

  • 17 Best Images About Conceptdraw Ideas On Pinterest

  • Ethane Cracker Process Flow Diagram

  • Diagramma Di Flusso Di Analisi Di Processo Aziendale

  • Furnace Operators

  • 02 Chapter02 P U0026ids And Symbols Split Animations

  • Flowchart Symbols Meanings And Examples Pdf Awesome Stock

  • Ppt

  • Welding Electrode Manufacturing Process Flow Chart

  • Peoplesoft Enterprise Contracts For Government Contracting

  • The Flow

  • User Flow Chart U2026

  • Prozessdiagramm Mit Vorlage Mit F U00fcnf Schritten

  • Pict Model School Admission Process

  • Ca S U0026 T

  • Ssaw Pipe Process Flow Chart - Exhibition

  • Passport Reader Software Portable Document Readers For

  • Npr 7123 1a

  • Npr 7123 1a

  • I Simboli Di Diagramma Di Flusso Scorrono Frecce Che

  • Marketing And Sale Diagrams

  • Single Point Registration Scheme Sprs

  • Process Flow Chart Of Stainless Steel Tubes U0026 Pipes

  • Buy Sell Process Plants Used Process Equipment

  • Process Flow Diagram Of Dual Pressure Nitric Acid

  • Verwirrter Mann 3d Und Prozessflussdiagramm Stock

  • Flow Diagram Of The Process Of Making Fried Battered

  • Sap Mm Module Presentation By Ashley Chimhanda

  • Flow Chart

  • Programmierer

  • The Matt Cutts Debunking Flowchart

  • Bilder U2013 Workflow

  • Npr 1600 1 Nasa Security Program Procedural Requirements W

  • Energies

  • Ratanasampil Tibetan Medicine Rnsp Reduces U03b2

  • Prozessdiagramm Vektor Abbildung Illustration Von Zeile

  • Piping And Instrumentation Diagram Flowchart Energy

  • U6280 U5de7 U96c5 U601d U5beb U4f5c U91cd U9ede U5206 U6790 - Jrie762 U7684 U90e8 U843d U683c

  • Web Marketing Flow Chart

  • Rfp Process Flow Chart

  • Schematic Illustration Of The Fabrication Process Flow Of

  • Diagrams As Code Mermaid

  • A Designed Nanostructure Morphology Process Flow B

Copyright © 2020 - KOMPETENCJECYFROWE.VILOGDANSK.EU


1937 Comments