Diagram Database

Posted by on 2020-12-29

Data Flow Diagram Sports Club Management System

KOMPETENCJECYFROWE.VILOGDANSK.EU

Data Flow Diagram Sports Club Management System

  • Management System
  • Date : December 29, 2020
  • Downloaded : 6583 times

Data Flow Diagram Sports Club Management System Whats New

Flow Diagram Sports Club

Downloads Data Flow Diagram Sports Club Management System

  • Data Flow Diagram

  • Sport Tournament Managment System Stms

  • Cricket Management System

  • Data Flow Diagram

  • Automated Football Management System

  • Sport Tournament Managment System Stms

  • Sports Management System Er Diagram

  • Automated Football Management System

  • Sport Tournament Managment System Stms

  • Sport Tournament Managment System Stms

  • Gym Management System Dataflow Diagram Dfd Freeprojectz

  • Mysql

  • Cricket Management System

  • Automated Football Management System

  • Sport Tournament Managment System Stms

  • Sport Tournament Managment System Stms

  • Sport Tournament Managment System Stms

  • Cricket Management System

  • Sports E

  • Data Flow Diagram For Gym Management Data Flow Diagram

  • Extended E

  • Sport Tournament Managment System Stms

  • Fitness Center Management System Dataflow Diagram Dfd

  • Gym Management System Uml Diagram

  • Cricket Management System

  • Bbc

  • Dfd For College Information System Dfd For St Mary

  • Performance Management Flowchart

  • Level 1 Dfd

  • Event Management System Project Report

  • Hotel Management System Project Report

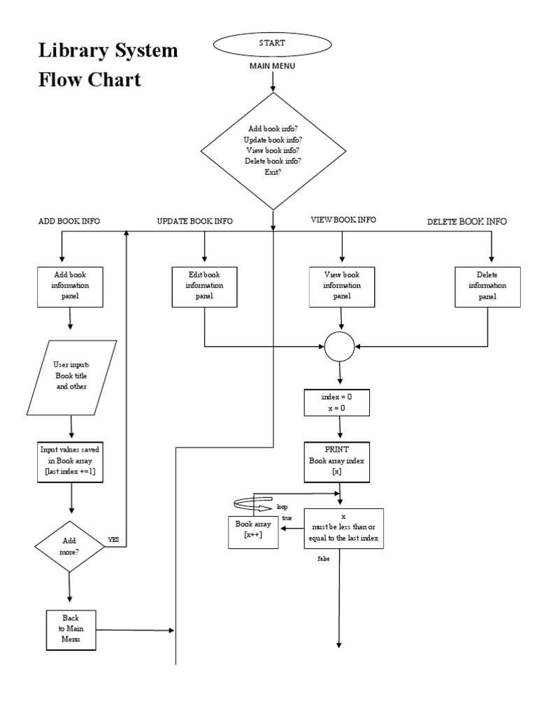
  • Library System Flowchart

  • Colleagues Working Flow Chart Vector Employee Avatars Team

  • Data Flow Diagrams Solution

  • Level 1 Data Flow Diagram For Online Shopping Cart Systems

  • Gym Management System Class Diagram

  • Data Flow Diagram Templates To Map Data Flows

  • Recipe Management U2013 Cedarcreek

  • Krishan U0026 39 S Cqu Blog

  • Blood Bank

  • Drawexpress Diagram Amazon De Apps F U00fcr Android

  • Modeling With Nickname

  • Cricket Management System

  • Recipe Management System

  • A Bidding System In Football U0026quot Football Fantasy U0026quot

  • Textile Management System Review Iii

  • Organization Structure

  • Sports Event Management System Report

  • Call Center Management System Entity Relationship Diagram

  • Textile Management System Review Iii

  • Conceptdraw Diagram Reviews U0026 Ratings 2020

  • Pritam Bhansali Online Exam

  • Payroll Process Payroll Process Flow

  • Concordia University Irvine U0026gt Academicprograms

  • Class Diagrams For Online Admission System Picture

  • Efficacy Of A Movement Control Injury Prevention Programme

  • The King U2019s School Management Structure The King U0026 39 S School

Copyright © 2020 - KOMPETENCJECYFROWE.VILOGDANSK.EU


1937 Comments