Diagram Database

Posted by on 2020-12-30

Class Diagram For Employee Management System

KOMPETENCJECYFROWE.VILOGDANSK.EU

Class Diagram For Employee Management System

  • Management System
  • Date : December 30, 2020
  • Downloaded : 7206 times

Class Diagram For Employee Management System Whats New

Diagram For Employee

Downloads Class Diagram For Employee Management System fishbone diagram for employee turnover employee diagram for an injured employee diagram of employees

  • Employee Management System Created Using Class Diagram

  • Class Diagram For A Management Employee System

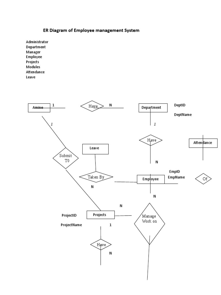
  • Employee Management System Er Diagram

  • Class Diagram For Employee Recruitment Management System

  • Employee Management System Class Diagram

  • Er Diagram Tutorial With Images

  • Employee Management System Uml Diagrams Use Case Diagram

  • Employee Management System Uml Diagram

  • Activity Diagram For Employee Recruitment Management

  • Online Employee Management System Dataflow Diagram Dfd

  • Employee Management System Uml Diagram

  • Employee Management System

  • Employee Management System Entity Relationship Diagram

  • Class Diagram Templates To Instantly Create Class Diagrams

  • Employee Management System Use Case Diagram

  • Online Employee Management System Dataflow Diagram

  • Er Diagram Of Employee Management System

  • Employee Management System Er Diagram Showing Employee

  • Activity Diagram For Employee Payroll System

  • Online Employee Management System Dataflow Diagram Dfd

  • Casetools5 State Chart Diagram Employee Management System

  • Payroll Management Payroll Management Use Case Diagram

  • Uml Diagrams For E2m Conference B Tech Be Mca Project

  • Employee Management System Uml Diagrams Use Case Diagram

  • Class Diagram For Employee Payroll Management System

  • Activity Diagram For Employee Payroll System

  • Use Case Diagram For Employee Payroll Management System

  • How To Create An Er Diagram For Payroll Management System

  • Mapping Er To Relational Model

  • E2m Conference Final Year Project Data Flow Diagrams

  • Leave Management System Entity Relationship Diagram

  • Uml Diagrams For Software Personnel Management System

  • Uml Diagrams For Software Personnel Management System

  • Employee Management System Uml Diagrams Use Case Diagram

  • Er Diagram For Income Tax Management System

  • Employee Management System

  • Use Case Diagram For Employee Recruitment Management

  • Flow Chart Diagram For Payroll System Project

  • Leave Management System Class Diagram

  • Unified Modeling Language Employee Attendance System

  • Employee Management System Uml Diagrams Use Case Diagram

  • Uml Diagrams For Software Personnel Management System

  • Employee Management System Uml Diagrams Use Case Diagram

  • Free Download Management System Project Report With Source

  • Uml Class Diagram Of The Employee Management System

  • State Chart Diagram For Employee Payroll Management System

  • Pmc Dce Department Er Diagram

  • Integrating Different Human Resource Processes In A Retail

Copyright © 2020 - KOMPETENCJECYFROWE.VILOGDANSK.EU


1937 Comments